鲁环发〔2025〕15号《山东省生态环境导向的开发(EOD)模式项目管理办法(试行)》
山东省生态环境导向的开发(EOD)模式项目管理办法(试行)
鲁环发〔2025〕15号
第一章 总 则
第一条 为加强生态环境导向的开发(EOD)模式项目(以下简称EOD项目)管理,指导和规范EOD项目谋划、设计、实施、评估、监督等活动,依据有关法律法规、规章制度及生态环境部等部委文件要求,制定本办法。
第二条 本办法适用于申请纳入美丽山东建设金融项目库的EOD项目。已纳入生态环境部生态环保金融项目库的EOD项目参照执行。
第三条 坚持政府引导、企业和社会各界参与、市场化运作。EOD项目实行法人责任制,项目实施主体对项目的组织实施、资金运作、工程质量和运营管理等方面负全面责任。项目组织主体负责项目谋划、组织协调、督促推进和监督管理等。市级生态环境部门对推送的入库项目进行全过程监督指导。省级生态环境部门加强对项目实施的督促和指导。
第四条 金融机构按照依法依规、独立审贷、市场化运作和风险可控原则,对符合条件的项目给予相应政策支持。
第二章 项目谋划
第五条 市县两级生态环境部门聚焦美丽山东建设和持续深入打好污染防治攻坚战关键领域和重点任务,精准识别本地区突出生态环境问题,指导项目组织主体开展项目谋划、前期论证,并按照《生态环境导向的开发(EOD)项目实施导则(试行)》相关要求编制实施方案。项目谋划中应强化金融对接,引导金融机构提前介入,提高项目融资可行性。
第六条 各市生态环境局会同市级人民银行分支机构,按照优中选优、成熟一个、推荐一个的原则,每季度末15日前,将相关EOD项目实施方案及书面推荐意见(附件1),报省生态环境厅进行技术指导。每市每年推荐入库项目原则上不超过2个。
第三章 项目指导
第七条 省生态环境厅每季度初月组织召开专家指导会,对各市推荐的入库项目实施方案进行技术指导。技术指导前,应征求项目需要解决的突出生态环境问题主管处室意见,不符合要求的,予以退回,并告知相关市生态环境局。
第八条 专家指导会邀请不少于5名专家参加,应包括生态环境、工程咨询、金融财会、EOD项目、自然资源等领域的专家。其中,工程咨询、金融财会、自然资源领域专家分别邀请省发展改革委、人民银行山东省分行、省自然资源厅推荐,生态环境领域专家由省生态环境厅相关业务处室推荐。
第九条 专家指导会形成书面意见,明确项目实施方案是否符合EOD项目要求。对专家集体研究通过,但附带非颠覆性意见建议的,可将修改后的项目实施方案,再次报参与指导的各位专家出具意见认可后,省生态环境厅按程序推送入库。
第十条 对不符合EOD项目要求的实施方案,由各市生态环境局、市级人民银行分支机构组织项目组织主体进行修改后,报省生态环境厅再次组织召开专家指导会进行技术指导。每个项目实施方案可进行最多不超过3次技术指导,3次仍未通过的不再受理。
第四章 项目实施
第十一条 项目组织主体应依法依规确定项目实施主体,签订EOD项目合同,合同中不得以任何形式约定政府支出责任和融资担保等涉及政府隐性债务的事项。项目投资建设与运维经营等由实施主体统筹推进、一体化实施,确保项目不依靠政府资金投入即可实现资金平衡。
第十二条 项目实施主体按照企业投资项目核准或备案有关规定,开展EOD项目整体立项,按相关要求保障项目资本金及时筹措到位,优先开展生态环境治理项目建设,确保实现生态环境效益。资金筹措不得含有政府资金投入,包括中央财政资金、地方财政资金等,以政府资金实施的内容,不得纳入项目范围;不得含有任何形式政府中长期支出责任和融资担保等增加地方政府隐性债务风险的事项。
第十三条 各市生态环境局会同市级人民银行分支机构,加强组织协调,建立跟踪调度和定期协商机制,及时了解项目进展、融资等情况,强化部门间会商,协调解决项目推进难题。
第十四条 入库项目应严格按照实施方案实施。实施内容较实施方案有重大调整的,原入库项目予以退库,可按照新项目重新报送。退库程序参照第十七条执行。重大调整包括投资规模调整超过10%、项目建设地点变更、建设内容发生替换、生态环境目标降低等情况。
第五章 项目评估
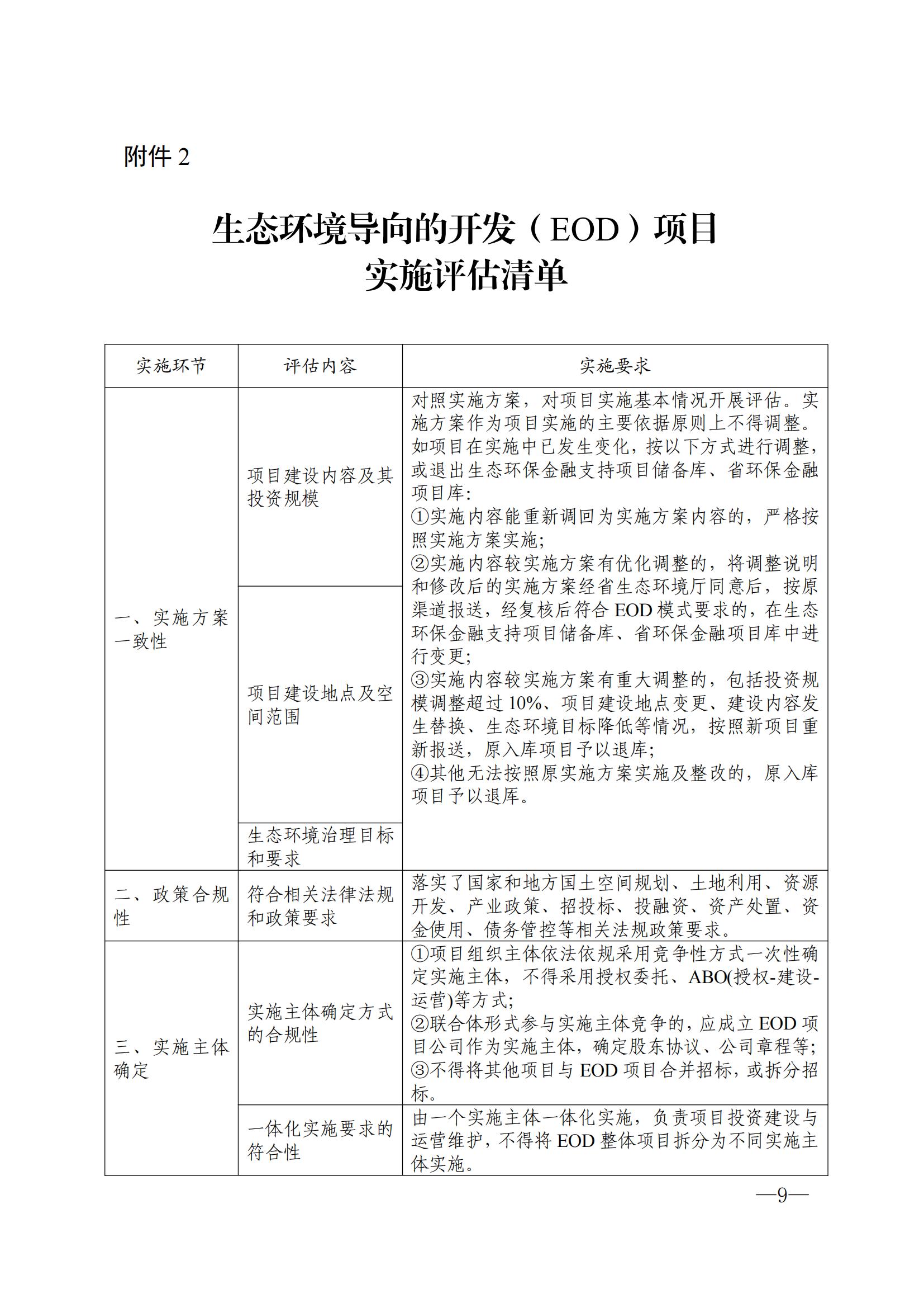
第十五条 项目组织主体和实施主体应加强EOD项目评估,对照EOD项目实施评估清单(附件2)常态化开展项目自评估工作。
第十六条 各市生态环境局会同市级人民银行分支机构,加强EOD项目评估工作指导与结果核实,每年10月31日前将辖区内EOD项目自评报告报送省生态环境厅和人民银行山东省分行,审核意见(附件3)一并报送。
第十七条 入库项目存在下列情形之一的,该项目予以退库。
(一)自纳入项目库之日起,已满两年但未开工建设的;
(二)评估发现问题无法整改到位的;
(三)其他无法按照原实施方案实施及整改的;
(四)评估认为入库项目不具备实施条件的;
(五)项目组织单位不再采用EOD模式自愿退出的;
(六)项目拟解决的生态环境问题未得到有效解决的;
(七)发现资金筹措过程中,存在政府资金投入(包括中央财政资金、地方财政资金等),或含有任何形式政府中长期支出责任和融资担保等增加地方政府隐性债务风险事项的;
(八)属于《美丽山东建设金融项目库管理办法》明确的退库要求或存在其他违法违规行为的。拟退库项目,纳入省库管理的由省生态环境厅告知人民银行山东省分行予以退库;纳入生态环境部生态环保金融项目库管理的按照国家有关要求执行。
第六章 项目总结
第十八条 各市生态环境局会同市级人民银行分支机构,督促项目组织主体在项目进入运营期第二年开展项目后评价,对项目EOD模式符合性、项目目标实现情况、实施效益与经验等开展分析和总结。后评价报告于当年度报市级生态环境部门、市级人民银行分支机构审核存档。
第十九条 省市县生态环境部门应加强项目调度,及时总结项目实施经验,加强典型案例宣传和推广。各市生态环境局应于每年10月31日前将辖区内EOD项目实施效果、政策创新、典型案例等情况报省生态环境厅。
第二十条 各市工作中形成的相关政策创新、典型案例被生态环境部等国家部委以正式文件转发推广的,下年度可增加1个入库推荐名额。发现地方在项目谋划推荐、自评估报告审核等过程中弄虚作假的,下年度减少1个入库推荐名额;情节严重的,问题线索移交有关部门依规依纪依法处理。
第七章 纪律规定
第二十一条 各级生态环境部门、有关单位及其工作人员应严格落实党风廉政建设有关规定,加强廉洁自律和风险防控,严禁为项目组织主体指定或推荐第三方机构,严禁干预指导专家自主表达意见,不得在专家指导会前透露参会专家等信息,不得以任何方式谋取不正当利益。
第八章 附 则
第二十二条 前期我省关于EOD项目管理相关规定与本办法不一致的,按照本办法执行。
第二十三条 本办法自2025年9月1日起施行,有效期至2028年8月31日。




